Lecturas

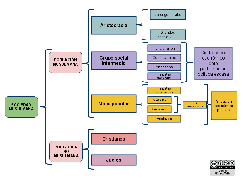
Sociedad Musulmana

Mapa conceptual sobre la soceidad islámica
Año publicación: 2013
Compartir
Descargar recursos
Descripción
Sociedad Musulmana

Descripción

Mapa conceptual sobre la soceidad islámica

Clasificaciones
Tipo de actividad
Lecturas
Cursos / Niveles
7° Básico
Asignaturas / Ambitos
Historia, Geografía y Ciencias Sociales
Eje
Historia
OA
Objetivo de aprendizaje HI07 OA 11
Imagen portada